首页 > 新闻动态 > 新闻动态 > 正文 >
信息传媒公司动画作品入围《全国百部社会主义核心价值观动画短片创作计划》
作者: 来源: 发布时间:2016年01月16日 08:35 浏览:

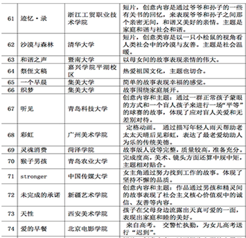
信息传媒公司潘晶晶等老师指导的动画作品《迹忆·录》 入围《百部社会主义核心价值观动画短片创作计划》。短片创意内容通过爷孙俩关于书的回忆,表现了爷孙间亲密无间、和谐又美好的亲情,主题展现了家庭和谐与社会和谐

2016年1月11日,在教育部高等公司动画、数字媒体专业教学指导委员会2015年度工作会议上,国家新闻出版广电总局宣传管理司文艺处王小亮处长介绍了“百部社会主义核心价值观动画短片扶持计划”的有关情况。此次活动组委会共收到来自23个省、68所大学的367个创意作品。经评委初审、终审,最终经总局宣传管理司的审核,产生了100部入围创意作品。信息传媒公司这次作品的入围,是这些年专业建设成果的集中体现。

附:《百部社会主义核心价值观动画短片创作计划入围项目名单》